你好!欢迎访问安徽谷水律师事务所官方网站!
全国服务热线:13966531616
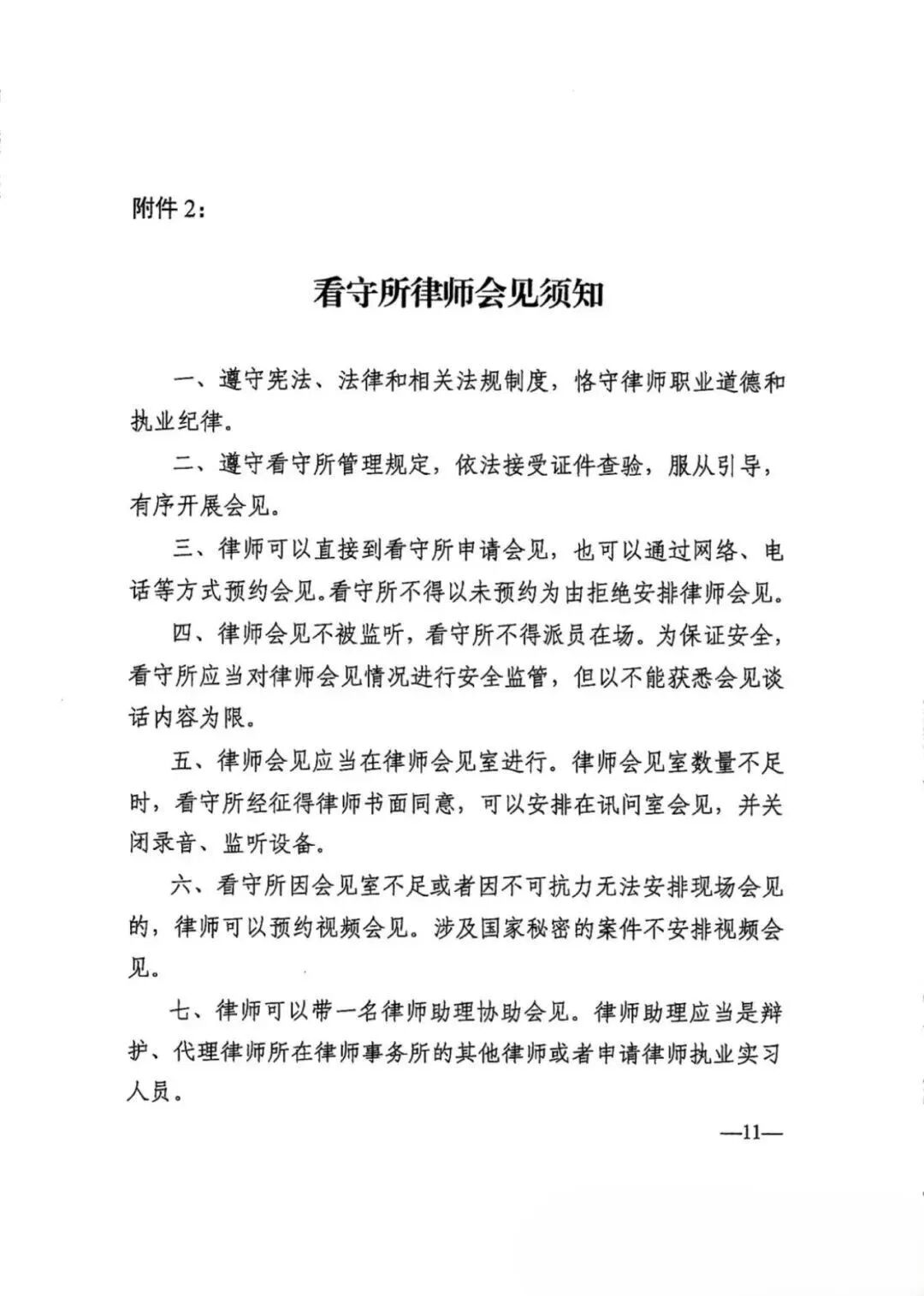
劳动人事
当前位置:> 法律法规> 劳动人事
公安部发布保障律师会见工作新规,即日起施行!
添加时间:2025-05-09 08:57:43

2025年3月,公安部发《看守所依法保障律师会见通信权利工作规范》及《看守所律师会见须知》,具体内容如下:


《看守所依法保障律师会见通信权利工作规范》

第一章总体要求

第一条  为进一步规范看守所律师会见、通信工作,充分保障律师执业权利,维护犯罪嫌疑人、被告人、罪犯合法权益,保障刑事诉讼活动顺利进行,根据《刑事诉讼法》《律师法》《法律援助法》《看守所条例》等法律法规和有关规范性文件,结合看守所工作实际,制定本规范。

第二条  看守所应当坚持依法、公平、及时、便利的原则,采取必要措施保障律师与犯罪嫌疑人、被告人、罪犯会见和通信的权利。

第三条看守所应当保障律师履行职责需要的会见时间和次数,并与看守所工作安排和办案机关工作相协调。

律师会见与办案机关提讯冲突的,应当以申请先后顺序安排。

第四条  律师可以直接到看守所申请会见,也可以通过网络、电话等方式预约会见。看守所不得以未预约为由拒绝安排律师会见。

第五条  律师会见不被监听,看守所不得派员在场。为保证安全,看守所应当对律师会见情况进行安全监管,但以不能获悉会见谈话内容为限。

第六条公安监管部门应当建立律师投诉渠道,公开联系方式。接到律师投诉的,应当及时调查并反馈处理情况。

第七条  公安监管部门应当与人民法院、人民检察院、公安机关、司法行政机关相关部门以及律师协会建立工作联席会议制度,定期沟通保障律师执业权利工作情况。

第八条公安监管部门应当依托监管信息系统,提升律师会见管理信息化水平,与有关部门加强信息流转、共享。

第二章 委托、解除

第九条  犯罪嫌疑人、被告人向看守所提出委托辩护律师要求的,看守所应当在二十四小时以内将其请求转达办案机关。监护人、近亲属为犯罪嫌疑人、被告人代为委托的辩护律师首次申请会见的,看守所应当安排会见,由犯罪嫌疑人、被告人确认委托关系。犯罪嫌疑人、被告人没有委托辩护人,公安机关、人民检察院、人民法院依法通知辩护或者指派值班律师后,犯罪嫌疑人、被告人的监护人、近亲属又代为委托辩护律师的,看守所应当允许受委托的辩护律师会见犯罪嫌疑人、被告人,由犯罪嫌疑人、被告人确定辩护律师人选。

第十条  犯罪嫌疑人、被告人向看守所提出法律援助申请的,看守所应当在收到申请后二十四小时以内将申请转交法律援助机构,并于三日以内通知申请人的法定代理人、近亲属或者其委托的其他人员协助向法律援助机构提供有关证件、证明等材料。

因申请人原因无法通知其法定代理人、近亲属或者其委托的其他人员的,应当在转交申请时一并告知法律援助机构。

第十一条法律援助机构为犯罪嫌疑人、被告人指派辩护律师后,犯罪嫌疑人、被告人又自行委托辩护律师的,看守所应当及时将有关情况通报法律援助机构。

第十二条  犯罪嫌疑人、被告人向看守所提出解除委托关系要求的,应当出具或者签署书面文件,看守所应当在二十四小时以内转办案机关。

辩护律师要求当面向犯罪嫌疑人、被告人确认解除委托关系的,看守所应当安排会见。

第十三条  犯罪嫌疑人、被告人的监护人、近亲属解除代为委托辩护律师关系同时代为委托新辩护律师的,看守所应当安排新代为委托的辩护律师会见,由犯罪嫌疑人、被告人确认新的委托关系。

第十四条留所服刑罪犯和待交付执行罪犯可以委托律师代理申诉、控告,或者处理其他法律事务。

第十五条犯罪嫌疑人、被告人、罪犯委托律师或者与其解除委托关系,看守所应当登记备案

第三章 查验凭证

第十六条辩护律师会见犯罪嫌疑人、被告人,看守所应当查验律师执业证或者法律援助律师的律师工作证、律师事务所证明、委托书或者法律援助公函,并暂留律师执业证或者律师工作证。辩护律师在侦查阶段要求会见危害国家安全、恐怖活动犯罪案件的犯罪嫌疑人,看守所应当同时查验侦查机关的许可决定文书。律师到看守所会见罪犯,查验凭证适用本条第一款之规定。

第十七条律师可以带一名律师助理协助会见。律师助理应当是辩护、代理律师所在律师事务所的其他律师或者申请律师执业实习人员。看守所应当查验律师助理的律师事务所证明、律师执业证书或者申请律师执业人员实习证。

第十八条  翻译人员随同辩护律师参加会见的,看守所应当查验办案机关许可决定文书和本人身份证明。

第十九条辩护律师申请向罪犯收集与案件有关材料的,看守所应当查验律师执业证书、律师事务所证明和犯罪嫌疑人、被告人委托书或者法律援助公函。罪犯属于辩护律师所承办案件的被害人或者其近亲属、被害人提供的证人的,看守所还应当查验人民检察院或者人民法院的许可证明。

第四章 会见、通信

第二十条律师会见手续齐全无误的,看守所应当及时安排律师会见。不能当时安排的,应当向律师说明情况,并在四十八小时以内安排律师会见到犯罪嫌疑人、被告人、罪犯。

适用速裁程序和简易程序的案件,辩护律师会见可以优先安排。

第二十一条  看守所安排会见不得附加其他条件或者变相要求律师提交除本规范第十六条第一款、第二款规定以外的其他文件、证明材料。

第二十二条看守所应当告知律师遵守法律、法规、规章以及规范性文件关于律师会见和通信的规定。

第二十三条律师会见应当在律师会见室进行。律师会见室数量不足时,看守所经征得律师书面同意,可以安排在讯问室会见,并关闭录音、监听设备。

第二十四条犯罪嫌疑人、被告人委托两名律师担任辩护人的,两名辩护律师可以共同会见,也可以单独会见。同时会见的,两名辩护律师均可带一名律师助理协助会见。同一名辩护律师或者律师助理不得参与会见两名以上的同案犯罪嫌疑人、被告人或者未同案处理但犯罪事实存在关联的犯罪嫌疑人、被告人。

第二十五条  禁止带领犯罪嫌疑人、被告人的家属、亲友或者未经批准的其他人员参与会见。

第二十六条  看守所应当告知律师,如果发现犯罪嫌疑人、被告人、罪犯有突发疾病或者行凶、自杀、自残、脱逃等异常行为,立即通知民警;发现犯罪嫌疑人、被告人、罪犯情绪异常、精神不稳或者心态变化较大的,会见后可以告知民警。

第二十七条律师可以携带电脑会见,看守所应当告知律师不得利用电脑进行通讯、上网、录音、摄像等。手机、相机、智能手表、录音笔等通讯、摄录设备不能带入。

第二十八条律师会见时可以制作笔录并交犯罪嫌疑人、被告人、罪犯阅读、签字。自案件移送审查起诉之日起,辩护律师可以向犯罪嫌疑人、被告人核实有关证据。严禁私自传递食品、药品、烟酒等可能影响监管安全的物品,需要交与犯罪嫌疑人、被告人、罪犯的物品由看守所检查后代为转交。

第二十九条律师违反规定的,看守所应当立即制止,情节严重或者不听劝阻的,可以决定停止本次会见,并及时通报所在律师事务所、同级司法行政机关、律师协会或者法律援助机构。对值班律师违反规定的,可以提出调整值班律师的建议。

第三十条会见结束后,民警应当进入会见室对犯罪嫌疑人、被告人、罪犯进行安全检查,检查无误并将犯罪嫌疑人、被告人、罪犯带离后,律师方可离开会见室;检查发现有异常的,应当立即查明情况,并由犯罪嫌疑人、被告人、罪犯和律师签名确认,之后看守所退还暂留的律师证件。

第三十一条看守所应当在管理信息系统中注明会见开始和结束时间。

第三十二条看守所因客观条件所限,现场安排难以满足律师会见需要或者因不可抗力无法安排现场会见的,律师可以预约视频会见,但看守所不得以已建设视频会见系统为由拒绝安排现场会见。涉及国家秘密的案件不得安排视频会见。

第三十三条看守所应当及时转递律师同犯罪嫌疑人、被告人、罪犯的往来信件。看守所可以对信件进行必要的安全检查,不得截留、复制、删改信件,不得向办案机关提供信件内容,但信件内容涉及危害国家安全、公共安全、严重危害他人人身安全以及涉嫌串供、毁灭证据等情形的除外。

第五章 法律帮助

第三十四条看守所应当告知犯罪嫌疑人、被告人,看守所设有法律援助工作站,犯罪嫌疑人、被告人没有辩护人的,有获得值班律师法律帮助的权利。

第三十五条看守所应当将值班律师制度相关内容纳入犯罪嫌疑人、被告人权利义务告知书,在其入所时书面告知,由犯罪嫌疑人、被告人在告知书上签字。犯罪嫌疑人、被告人无阅读能力的,看守所应当向其宣读,并记录在案。

第三十六条  看守所应当通过电教系统宣讲、谈话教育等形式,告知犯罪嫌疑人、被告人值班律师工作职责,以及申请法律帮助的渠道;在收押大厅、家属接待区等区域,通过电子屏、警务公开栏、宣传手册等,宣传值班律师工作制度。

第三十七条看守所应当加强与法律援助机构的沟通联系,掌握值班律师名册或者值班律师库以及值班律师排班表、值班方式和联系方式等,留存值班律师执业证书或者法律援助机构律师工作证信息。

第三十八条犯罪嫌疑人、被告人申请值班律师法律帮助的,看守所应当在二十四小时以内通知值班律师或者法律援助机构。涉嫌危害国家安全犯罪、恐怖活动犯罪的犯罪嫌疑人在侦查期间申请值班律师法律帮助的,看守所应当书面通知办案机关。办案机关书面同意安排值班律师会见的,看守所应当在二十四小时以内通知值班律师或者法律援助机构。

第三十九条  犯罪嫌疑人、被告人可以书面或者口头申请约见值班律师。书面申请的,看守所应当将其填写的法律帮助申请表转交值班律师;口头申请的,看守所应当代为填写法律帮助申请表。

第四十条值班律师会见犯罪嫌疑人、被告人,应当持律师执业证书或者法律援助机构律师工作证。看守所应当依据值班律师名册和留存的值班律师执业证书或者法律援助机构律师工作证信息,核实值班律师身份,依据犯罪嫌疑人、被告人法律帮助申请,或者人民法院、人民检察院、公安机关通知值班律师为犯罪嫌疑人、被告人提供法律帮助的通知书,及时安排值班律师会见。

第四十一条看守所应当与法律援助机构确定工作台账格式,将值班律师履行职责情况记录在案,并定期移送法律援助机构。

第六章 会见保障

第四十二条省级公安监管部门应当加快推动律师会见预约平台建设,实现律师身份和委托关系线上核验、会见时间提前预约等功能,公示看守所地址、联系电话、接待时间、办事指南、会见须知、交通路线、停车场等基本信息。

看守所应当公示驻所检察官姓名、照片、所属检察院以及联系方式。

第四十三条公安监管部门应当加快推动看守所信息交互终端建设应用,为犯罪嫌疑人、被告人、罪犯委托、解除、会见律师以及申请法律援助提供便利。

第四十四条在线预约会见、视频会见等依托网络开展的工作应当符合有关安全标准,加强监督管理,确保信息安全。

第四十五条律师会见室应当设置呼叫系统,便于律师在必要时及时联系看守所工作人员。

第四十六条看守所可以设置快速会见室,用于办理单次会见时间不超过三十分钟的律师会见,由律师自愿选择使用。

四十七条看守所正常工作时间无法满足律师会见需求的,经所长批准可以适当延长工作时间,或者利用公休日安排律师会见。

第四十八条看守所可以设立自助会见服务端,实行律师自助登记、自动分配会见室等。有条件的看守所可以配备打印机、复印机等办公设备,以及储物柜、饮水机等便民设备,为律师工作提供方便。


图片
图片
图片


律所团队 lawyer team
联系我们 contact us
13966531616
手机:
13966531616
电话:
13966531616
邮箱:
13966531616@139.com
地址:
安徽省亳州市涡阳县紫光大道银座商城二单元503、504、603室。